Does PTP have an influence on audio quality
or do some switches "sound better"?
Author and photos: Simplexity

Recent presentations about how PTP affects audio quality prompted Simplexity to run tests in our lab. Together with Meinrad Lienert (“Mr. Analogue Sound” formerly Studer), we evaluated the audio performance of five products. While deliberately injecting highly jittery PTP, representing an extreme, worst-case network scenario with heavy competing traffic. The results: the measured impacts were not in an audible range. Across all products, audio quality remained essentially constant, and each device successfully rejected timing disturbances in the audible domain.
However, what did differ was their phase behavior (“wander”). Most products (one exception) showed audio phase shifts of several audio samples over a period of 10-20 seconds. This can, of course, lead to problems, especially with line arrays and distributed systems. But with enabled PTP hardware support in the switches, these phase shifts disappeared: none of the products showed any measurable degradation in audio quality or phase stability anymore. Conclusion: for reliable, worry-free operation, use switches with PTP hardware support (transparent or boundary clock).
So how does this relate to AVB? Not directly, actually. The connection is that AVB mandates PTP hardware support in its compliant switches, whereas other Audio-over-IP technologies, AES67, SMPTE ST 2110 and Dante, make it optional. In such installations it is the integrator’s decision whether to deploy switches with hardware-assisted PTP or not.
Note: PTP hardware support in switches is available only for PTPv2. If you run Dante in PTPv1 mode, switches cannot provide PTP hardware assistance. To benefit from PTP-capable switches, Dante devices must be configured to use PTPv2.
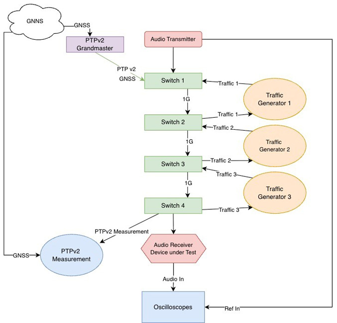
Test report
We tested PTPv2 with and without switch-level hardware support, using both Boundary Clock and Transparent Clock modes. The setup included one audio sender and several audio receiver connected through a chain of four switches. On every link between the switches, we generated roughly 90% network load using 9000-byte jumbo frames. While this does not necessarily reflect a typical real-world environment, it is a common stress-test topology. For production deployments, we recommend a spine–leaf design with no more than three network hops.

Lab Setup. 4 Switches, 90% load in between
As audio receivers we used several different devices, as their output quality depends heavily on the quality of their internal clock recovery design, the implementation of the phase-locked loop (PLL). To assess timing stability, we compared the phase alignment of each devices’s audio output against the signal generator’s output using an oscilloscope. As for the audio measurements, we analysed "Total Harmonic Distortion + Noise (THD+N)" using Audio Precision System Two.
Since the phase shifts were not easily visible, we recorded a time-lapsed video of the oscilloscope over a period of 2 mins, resulting in a video of 8 seconds. For illustration, two out of the five analysed products:
By clicking, external sources are loaded, and you accept the Google Privacy Policy.Watch on YouTube
By clicking, external sources are loaded, and you accept the Google Privacy Policy.Watch on YouTubeWhen we enabled PTP hardware support (transparent clock) on the switch, the results improved significantly. Regardless of the audio device, we no longer observed any noticeable phase shifts:
By clicking, external sources are loaded, and you accept the Google Privacy Policy.Watch on YouTubeAs an illustration of the difference PTP hardware support makes, here’s a video where we enabled the Transparent Clock mode halfway through:
By clicking, external sources are loaded, and you accept the Google Privacy Policy.Watch on YouTubeWhen we then switched from Transparent Clock to Boundary Clock mode within the switches, the results improved even further. With this configuration, even our worst-case traffic load with Jumbo Frames had no measurable impact on audio performance:
By clicking, external sources are loaded, and you accept the Google Privacy Policy.Watch on YouTubeConclusion
It would be incorrect to claim that one network technology inherently sounds better than another. Phase stability depends primarily on the end devices, especially their internal clock recovery implementation. Deploying a network with PTP hardware support makes it easier for devices to maintain a stable phase relationship, but the streaming standard itself is not the deciding factor. For larger networks we strongly recommend using switches with PTP hardware support and operating with PTPv2.
How to resolve AdBlock issue?